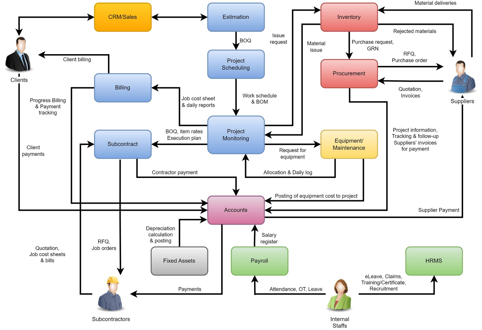
Project Management
Our
Project Management module is a comprehensive tool that streamlines all aspects
of project execution. From the initial planning stages to final delivery,
manage schedules, delegate tasks, and track progress in real-time. This module
ensures that every element of your project aligns with your timelines and
objectives, enhancing overall project coordination and execution.
Project Budget
The
Project Budget feature provides a robust framework for financial planning and
tracking. It allows you to set detailed budgets for each aspect of your project
and monitor actual expenses against these forecasts. With real-time variance
analysis, you can make informed financial decisions and keep your project
financially on track.
Project Team
Effectively
manage your project workforce with the Project Team module. Assign roles,
responsibilities, and tasks based on individual skills and project needs. This
tool ensures optimal allocation of human resources, enhancing team productivity
and project outcomes.
Job / Change / Subcontractor Order
Navigate job orders, manage change requests, and handle subcontractor agreements with ease. This feature provides a structured approach to adapting project plans and scopes, ensuring all alterations are properly documented and integrated into the project workflow.
Job Cost Sheet
The
Job Cost Sheet feature offers a transparent view of all job-related
expenditures. Track labor, materials, and indirect costs associated with each
job, providing a detailed and accurate cost analysis that is essential for
effective project management and financial control.
Material Purchase Requisition
Streamline your material procurement process with our Material Purchase Requisition module. This feature simplifies the creation and approval of requisitions, ensuring a smooth supply chain and timely availability of necessary materials.
Material Consumption
Keep
accurate records of material usage with the Material Consumption feature. This
tool helps in monitoring inventory levels, preventing material shortages or
excesses, and maintaining efficient control over project materials and related
costs.
Cost Estimate
Generate
precise and comprehensive cost estimates for your projects. This feature
leverages detailed data analysis to provide accurate bidding and budgeting
tools, crucial for winning contracts and maintaining profitability.
Sales Order / EPO
Efficiently manage Sales Orders and External Procurement Orders within our integrated system. This functionality ensures organized and timely handling of all external transactions, from order placement to fulfillment.
Progress Billing & Payment Summary
The
Progress Billing & Payment Summary feature facilitates streamlined
invoicing and financial tracking. Bill clients based on project milestones or
completed work, and keep track of all payments and outstanding balances.
Document Management
Our
Document Management module provides a centralized repository for all project
documents. Securely store, share, and manage blueprints, contracts, reports,
and other essential documents, facilitating easy access and collaboration.
Transmittals / Submittals
Manage
document transmittals and submittals efficiently with this feature. Ensure that
all project-related documents are exchanged accurately and timely, maintaining
clear communication and record-keeping.
Security Clearance
The
Security Clearance feature helps manage personnel clearances for site access.
Track and verify clearances to ensure compliance with safety protocols and
regulatory requirements.
Camp Management
Management of approved on-site personnel for camp services and operations.
Equipment & Maintenance
Maintain
optimal operation of your equipment with the Equipment & Maintenance
feature. Track usage, schedule regular maintenance, and manage repairs,
maximizing equipment uptime and longevity.
Repair Management
Effectively
manage and track repair work with the Repair Management module. From
identifying issues to monitoring the repair process, this feature ensures
timely resolution of equipment or facility-related problems.
Issue Tracking
The
Issue Tracking feature allows for systematic recording and tracking of project
issues. Identify potential problems early, assign responsibility for
resolution, and monitor progress to minimize impact on the project.
Risk Management
Proactively
identify and mitigate project risks with our Risk Management tool. Assess
potential challenges, plan mitigation strategies, and monitor risks throughout
the project lifecycle to avoid unforeseen setbacks.
Waste Management
Our
Waste Management feature ensures efficient and environmentally responsible
disposal of construction waste. Track waste generation, implement recycling
strategies, and comply with environmental regulations.
Daily Log
Maintain
a comprehensive Daily Log of all project activities. This record keeps track of
work progress, incidents, and on-site occurrences, providing valuable insights
and accountability.
Reporting & Business Analysis
Access in-depth reports and conduct thorough business
analysis with our advanced tools. Gain insights into project performance,
financial health, and operational efficiencies to guide strategic decisions and
continual improvement.
- Project Cost & Revenues
- Budget Analysis
- Job Order Analysis
- Job Costing Analysis
- Issue Analysis
- Project Risk Analysis
- Job Risk Analysis









