MoxogoBuild
Streamline Your Workflow with Precision Job Costing & Contracting
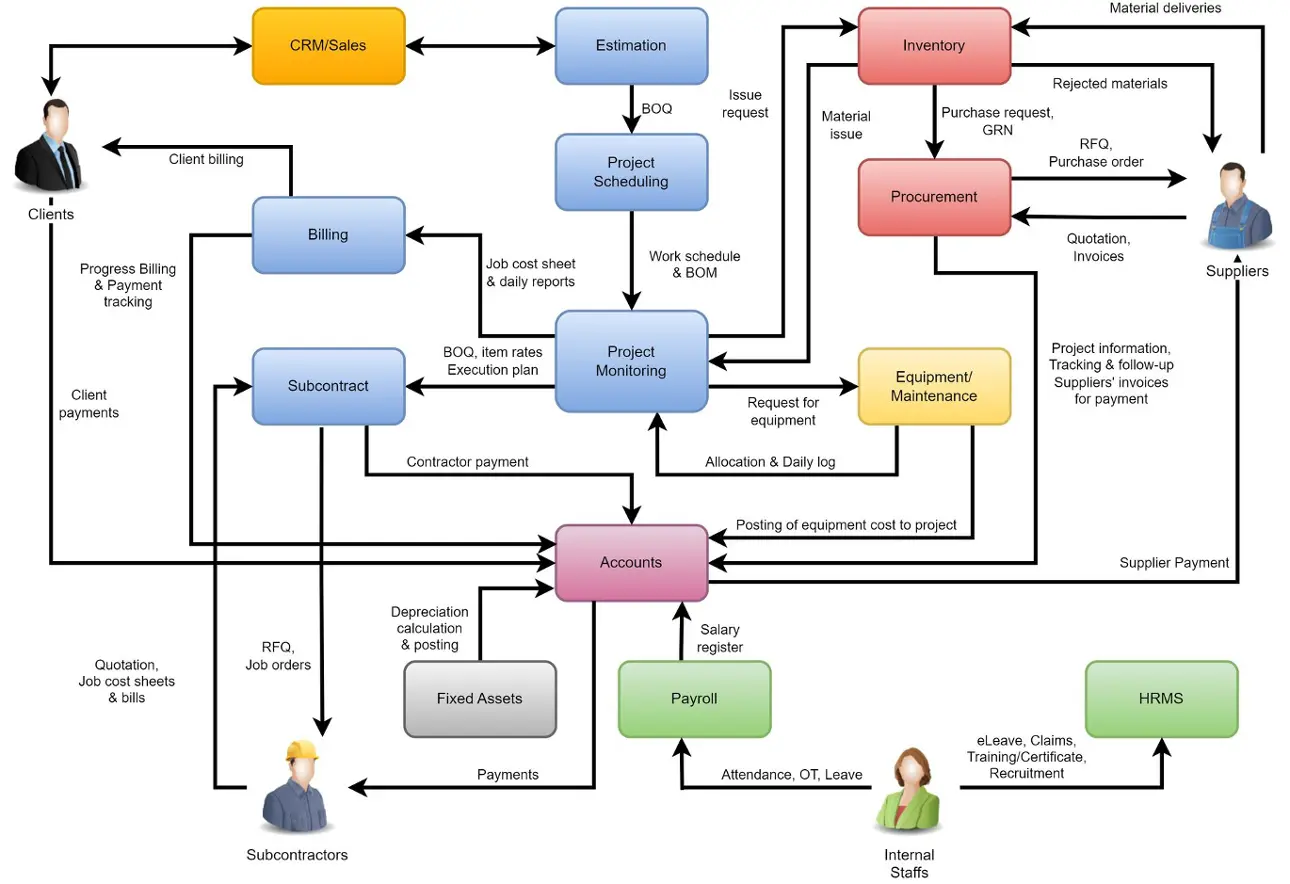
Our Job Costing and Contracting Solution delivers real-time, detailed cost tracking for precise budget management and financial forecasting.
Streamlining expense management and enhancing accuracy, it offers crucial insights for effective resource allocation and ensures compliance in financial reporting.
Tailored for multi-project environments like construction and engineering, our system is key to aligning financial strategy with project realities.
Empower Your Projects with Seamless Integration and Unmatched Financial Control
Brings precision to project financials, enhances resource allocation, and ensures compliance, thereby streamlining operations and bolstering the bottom line for businesses in project-driven industries.

Robust Job Costing
Navigate the complexities of construction finance with ease. Our bundle provides meticulous tracking of project expenses, from labour and materials to overheads, ensuring each cost component is precisely monitored. Gain real-time visibility into your project finances for accurate costing and enhanced profitability.
Efficient Workflow Automation
Elevate your operational efficiency with automated processes that streamline project tasks. From planning to execution, our system ensures a smooth, coordinated workflow, reducing manual effort and allowing you to focus on delivering exceptional project outcomes.
Seamless Integration
Experience the synergy of a system that seamlessly connects with other Moxogo modules. This integration ensures a unified approach to managing your construction projects, from HR and procurement to sales and CRM.
Streamlined Contract Management
Simplify contract administration with tools that efficiently handle variations, claims, and retention. The system's intuitive interface allows for effortless management of contract details, ensuring compliance and minimizing financial risks.
Advanced Reporting & Analytics
Equip your decision-making with actionable insights. Our comprehensive reporting tools enable you to analyze project performance, track progress, and make informed decisions that drive your business forward.
Scalability for Growth
As your business expands, so does our solution. Designed to adapt to your growing needs, our bundle scales to accommodate more complex projects and larger teams, ensuring a perfect fit for your evolving business.
Introducing our Job Costing and Contracting Bundle – the ultimate solution designed to revolutionize the project and construction management industry. This comprehensive suite, fully integrated with Moxogo’s powerful capabilities, is specifically tailored to meet the nuanced demands of construction management and contracting businesses.

Building Success, One Project at a Time
- Gain the visibility, control, and analytical power you need to optimize your project outcomes and elevate your business's profitability.
Job Costing Edition
Experience the Power of Integrated Construction Management
CRM
Track leads, close opportunities and get accurate forecasts
Lead Management
Opportunities Management
Pipeline Management
Customer Management
Calendar & Meetings
Chat, Email & WhatsApp
Sales Management
Automate sales operations and focus on customer relationships & revenue
Order Management
Product / Service Management
Pricelist Management
Invoice Management
Discount & Coupons
Digital Signature
Job Costing
Comprehensive breakdown of the projects, ensuring operational efficiency and financial stability.
Project Budget & Team
Cost Estimate & Progress Billing
Job Cost & Job/Change Order
Material Purchase Requisition
Equipment & Issue Tracking
Security Clearance
Purchase Management
Easily manage suppliers, product availability, RFQ and purchase orders
Supplier Management
RFQ Management
Purchase Order Management
Automate Reordering
Check Product Availability
Purchase Analysis
Warehouse & Inventory
Manage and control daily warehouse operations and track and replenish stocks real-time
Multi-Warehouses & Locations
Inventory Adjustment
Stock Replenishment
Advanced Routing
Multi-Barcodes
RMA & Consignment
Productivity Booster
Enhanced user experience for your team, customers and suppliers
Personalised User Interface
Customised Dashboard
Form Management
Activities Management
Customer Portal
Notes, Reminders & Notifications
Case Study
A Singapore-based electrical and services company since 1998 providing M&E, mixed construction and maintenance services.
Industry: Electrical and Construction Engineering
Challenges:
- Using Excel, Word, and physical paper forms
- Challenge in communication, tracking projects and inventory
- Inefficient & error prone due to inadequate system
Solution & Outcome:
- MoxogoBuild Suite enables the entire operation and administration to be unified.
- Resources and processes are more optimized to serve partners and clients better.
- Job redesign, process redevelopment and automation of workflow.
"Mxgsoft provides us with centralized data that could improve decision-making, improve efficiency, and better manage resources. We feel in control of our production cost, and our inventory and can focus most of our time on product development and our continuous improvement process.
Besides, the team provides a responsive and very knowledgeable staff who are quick to respond.
We would recommend this ERP system as it has proven to be effective and efficient in managing various aspects of a business, such as finance, production, and inventory management. It also has a user-friendly interface to fit our business needs."
Let's Build Your Business Together!
All-in-One Unified Business Application that Helps You Understand-Manage-Grow Your Business to The Next Level.
